中山大学测绘科学与技术学院环境遥感团队在地表温度高精度遥感反演方面取得进展
1 研究背景
地表温度(Land Surface Temperature,LST)是描述地球表面物理过程的关键物理量,它是全球水量与能量循环/平衡研究不可或缺的输入参数。Landsat-8/9卫星上搭载的热红外传感器(Thermal Infrared Sensor,TIRS-1/2)具备两个热红外通道,空间分辨率可达100米,是目前地表热辐射相关研究非常重要的卫星数据源。现有大多数研究都采用单通道算法(Single Channel Method,SC)和分裂窗算法(Split Window Method,SW)来从Landsat-8/9卫星观测数据中反演LST,但是,SC 和 SW 方法都需要地表发射率(Land Surface Emissivity,LSE)的先验信息,而Landsat 像元尺度上的LSE 实际上难以准确获取,这导致Landsat-8/9的LST反演结果具有较大不确定性。
2 研究介绍
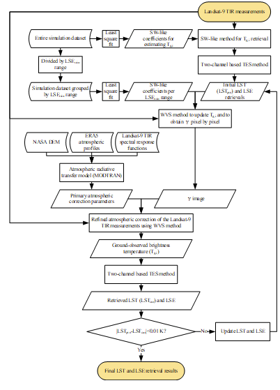
本研究针对Landsat-9 TIR数据,提出了一种能够同时反演LST与LSE的改进算法,摆脱了Landsat LST反演过程中对先验LSE信息的依赖。在本算法中,具有更高时间分辨率(1h)的 ECMWF 再分析 v5大气廓线(ERA-5)数据被用来代替NCEP 产品进行大气校正。同时,对传统的WVS(Water Vapor Scaling)算法进行了改进,以提高 Landsat TIR 影像的大气校正精度。最后,引入迭代优化技术改进温度与发射率分离(Temperature-Emissivity Separation,TES)算法,实现从Landsat-9 TIR数据中同时反演LST 和 LSE。详细的算法流程如图1所示。
3 研究结果
为了验证算法精度,研究收集了自Landsat-9 发射后至 2024 年 9 月三年间在美国7 个 SURFRAD 地面站点所观测的数据进行验证。结果显示,利用本研究算法反演的LST的 RMSE 和Bias分别为 2.92 K 和 1.24 K(图2-a),而官方 Landsat-9 LST 产品的RMSE 和Bias分别为 4.20 K 和 2.33 K(图2-b),证明新算法的LST反演精度优于官方Landsat-9 LST产品。
为进一步验证所提算法的LST与LSE反演精度,研究还引入了 ECOSTRESS 产品来进行交叉验证。测绘科学与技术学院环境遥感团队在美国SURFRAD站点区域挑选了两景时空高度匹配的影像数据进行比对,结果显示新算法LST的RMSE均<1.6K(图3-d1,d2),官方Landsat-9 LST产品的RMSE分别为1.52K和2.65K(图3-d1,d2)。当以 ECOSTRESS LSE 产品作为真值时,新算法LSE的RMSE 均 <0.015(图3-h1,k1,h2,k2)。以上结果表明,新算法可高精度地从Landsat-9 TIR数据同时反演LST 和 LSE。

4 发表信息
研究成果于2024年10月发表在《Remote Sensing of Environment》上,题为“Improvements in land surface temperature and emissivity retrieval from Landsat-9 thermal infrared data”,中山大学测绘科学与技术学院环境遥感团队郑小坡副教授为第一作者,王天星教授为通讯作者,团队硕士研究生郭友营,周忠良为本文的合作作者。本研究受国家自然科学基金项目(42101347)和广东省自然科学基金项目(2024A1515010152)的共同支持。
论文DOI:
https://doi.org/10.1016/j.rse.2024.114471
论文链接(50天内可免费下载):
https://authors.elsevier.com/c/1jzsy7qzT3Efo
编辑:区晓淇
一读:罗雨欣
初审:曹雁群
复审:廖喜扬
审核发布:刘梅
